Package¶
Die Objekte und Funktionen im Bereich Packages erlauben es Funktionen über Webcomponents bereitzustellen.
Dabei bilden die Objekte Modul und Komponente als Paar eine eingebundene Funktionalität ab. Das Modul beschreibt die eingebundene HTML-Datei und das zugehörige DOM-Dokument und die Komponente verwaltet die inneren Angelegenheiten der eingebundenen Daten und Funktionen.
Funktionsreferenz¶
Alvine.Package.executeOnModulesAvailable(moduleNames, callback, args)
Beschreibung
Mit Hilfe dieser Methode kann Code, der auf das Vorhandensein eines Modules angewiesen ist, nach dem Laden ausgeführt werden.
javascript Alvine.Package.executeOnModulesAvailable('MyModule', function() { /** mache etwas */ }, args);
Die definierte Funktion wird ausgeführt, wenn das Modul MyModul erfolgreich geladen wurde.
Parameter-Liste
moduleNames (String)
Name des Moduls, auf das gewartet werden soll
callback (Function)
Diese Methode wird, nachdem ein Modul erfolgreich geladen wurde, aufgerufen.
args (Array)
Argumente die der Callback-Funktion übergeben werden sollen.
Rückgabewert
Kein Rückgabewert
Base¶
Das Basisobjekt ist der Prototyp für die in dem Paket definierten Objekte, bildet aber keine eigene Funktion ab.
Factory¶
Das Objekt Alvine.Package.Factory erlaubt es über die Methode Factory.createComponent(name, properties, callback) eine neue
Komponente zu erstellen. Jede Komponente muss über ein Modul eingebunden worden sein.
Objektreferenz¶
createComponent(name, properties, callback)
Beschreibung
Die Factory-Methode erstellt für ein angegebenes Modul eine Komponente. Als Referenz verwendet Sie den Namen des Moduls (muss mit identischem Namen in der Registry vorhanden sein). Die neue Komponente wird dann in der Registry im Feld
Componentsunter dem angegebenen Namennameregistriert.
Parameter-Liste
name (String)
Name des zugehörigen Moduls und der neuen Komponente
properties (Object)
Die Eigenschaften werden direkt an das Komponenten-Objekt angehängt.
callback (Function)
Diese Funktion wird vor dem Eintragen der Komponente in die Registry aufgerufen. Über diese Methode können somit noch Änderungen durchgeführt werden.
thisist im Callback die Komponente.
Rückgabewert
Neues Komponenten-Objekt
Module¶
Das Modulesystem sorgt für die Einbindung eines HTML-Dokuments in die Seite. Diese Technik die unter HTML-Import firmiert, erlaubt die Kapselung von Funktionen, Templates und externen Javascript und Style-Dateien. Die Funktionen werden in einer Komponentenklasse gekapselt.
Eine beispielhafte Datei ist im folgenden zu sehen. Die als Modul test-modul importierte Datei erstellt erst eine Komponente um im Anschluss ein View zu erstellen. Das View wird in der Komponente registriert um auf die Templates zugreifen zu können.
<template id="template">
<div>
<h2 data-replace="dataset:headline">dummy</h2>
</div>
</template>
<script>
!(function() {
var component, view;
component = Alvine.Package.Factory.createComponent('test-module');
view = component.createView('Alvine.Package.Test.MyModule.MyView', '#template');
})();
</script>
Im Hauptdokument wird das Modul mit der Anweisung new Alvine.Package.Module('test-module') eingebunden. Hier wird auch das
Dataset definiert und das View an den Zeilort (ID mycontainer) gerendert.
Über einen Eventhandler, der auf die Events loadmodule.DONE und loadmodule.FAIL hört, kann auf das Ergebnis des Imports
gewartet werden und entsprechend reagiert werden.
<div id="mycontainer"></div>
<script>
jQuery(window).on('loadmodule.DONE', function(event, eventModule) {
var dataset;
/** Nur das definierte Modul prüfen */
if(eventModule===module) {
dataset = new Alvine.DOM.Dataset({"headline": "MyHTML"});
Alvine.Registry.set('myelementimporttest', dataset);
Alvine.Registry.get('Components')
.get('test-module')
.getView('Alvine.Package.Test.MyModule.Element')
.appendTo('#mycontainer', dataset);
done();
}
});
module = new Alvine.Package.Module('test-module');
<script>
Alle Module werden in der Registry unter dem Schlüssel Module registriert.
modules = Alvine.Registry.get('Modules');
// -> Alvine.Types.Map
Automatischer Import¶
Einzubindende Module können auch direkt in HTML definiert werden. Hierzu muss einem Element das Attribute
data-auto-import und data-component gegeben werden. Über die Daten-Attribute können dann die Module
definiert werden. Pro HTML-Element kann ein Modul definiert werden. Die einzelnen Attribute werden in
den entsprechenden Parametern dem Modul-Konstruktor übergeben.
| Attribut | Beschreibung |
|---|---|
| data-component | Name der Komponente |
| data-container | Name des Datencontainers in der Komponente |
| data-url | URL der HTML-Datei der Komponente |
div data-auto-import
data-component="MyComponent"
data-url="asset/mycomponent.html"
data-attributes="data-url dataset:resources | index:console | index:host | trim"></div>
Diese führt zu folgendem Link-Element
<link rel="import" href="asset/mycomponent">
Wichtig
Das betreffende DOM-Element mit der Definition des Moduls wird aus dem DOM entfernt.
Objektreferenz¶
Module(name, containerSelector, url, async)
Beschreibung
Der Konstruktor erstellt ein neues Modul-Objekt und registriert dieses Objekt in der Registry unter dem Namen des Moduls. Über den Namen kann auf das Objekt zugegriffen werden
Alvine.Registry.get('Modules').get(name)
Parameter-Liste
name (String)
Beschreibung
containerSelector (String)
Beschreibung
url (String)
URL die für den Import des Moduls verwendet werden soll. Wird keine URL
undefinedübergeben, so wird die URL aus dem Namen erstellt. Dazu wird der Name in Kleinbuchstaben umgewandelt und alle Punkte werden zu Schrägstrichen. So wird ausAlvine.Console.Hostdie URLalvine/console/host.htmlGleichzeitig wird die Basis-URL des Moduls auf/alvine/console/gesetz.
async (Boolean)
Synchroner oder Asynchroner Import.
Rückgabewert
Gibt neues Objekt zurück
Module.getBaseURL()
Beschreibung
Mit dieser Methode lässt sich die Basis-URL des Moduls abfragen. Dies ist besonders für das Nachladen von Ressourcen und Bildern sinnvoll.
Rückgabewert
Gibt einen String mit der URL zurück.
Module.getDocumentSynchronous()
Beschreibung
Diese Methode gibt das entsprechende DOM-Dokument-Objekt des Moduls zurück. Ist noch kein Modul eingebunden, oder der Browser unterstützt die Funktion nicht, so wir eine
Alvine.Exeptiongeworfen. Alternativ kannModule.getDocument()verwendet werden.
Rückgabewert
DOM-Dokument des Moduls
Module.getDocument()
Beschreibung
Diese Methode gibt ein Promise zurück, dass sobald das Modul verfügbar ist mit dem DOM-Dokument-Objekt des Moduls erfüllt wird.
Rückgabewert
Promise
Module.getImportedContent(selector, referenceFlag)
Beschreibung
Diese Methode sucht im DOM-Dokument des Moduls nach einer über den Selctor angegebene DOM-Node. Es wird die jQuery funktion
find()verwendet.
Parameter-Liste
selector (String)
Der jQuery-Selektor für die entsprechende Suche. Wird kein Selektor übergeben, so wird der Selektor
*verwendet.
referenceFlag (Boolean)
Ohne dieses Flag wird eine geklonte Kopie der Nodes zurückgegeben. Wird dieser Parameter auf true gesetzt, so wird eine Referenz auf das Original Element zurück geliefert.
Rückgabewert
Promise
Component¶
Eine Komponente bündelt die Funktionen, die über ein Modul eingebunden wurde.
Hinweis
Das Komponenten-Objekt muss in der importierten HTML-Datei erstellt werden.
Jede Komponente kann mit der Methode Component.getDefaults() eigene Defaultwerte definieren.
Component.getDefaults = function() {
return {
'myvalue': 1
};
}
Über die Factory-Methode Alvine.Package.Factory.createComponent können Komponenten
erstellt werden. Diese Methode bündelt alle Schritte zur Erstellung einer Komponente. Die Methode
verbindet das Komponentenobjekt mit dem Modul und setzt den entsprechenden Dokumentenkontext.
Die Komponenten werden über diese Funktion ausserdem in der Registry unter dem Schlüssel Components
registriert.
components = Alvine.Registry.get('Components');
// -> Alvine.Types.Map
Mit Hilfe der Methode Component.getContainerSelector() kann der Selector des Containers
ermittelt werden. Diese Methode liefert - falls gesetzt - den im Modul definierten Wert zurück.
Mit der Methode Component.getModul() lässt sich das dazugehörige Modul ermitteln.
Um von einer Komponente verwendete Daten aufräumen zu können besitzt die Komponente
die Methode Component.cleanUp(). Diese muss überschrieben werden und von der Anwendung
aufgerufen werden.
Objektreferenz¶
Component(parameter)
Beschreibung
Dieser Funktion erstellt ein neues Komponenten-Objekt innerhalb eines Moduls. Der Aufruf ist nur innerhalb eines Moduls und hier auch nur einmalig sinnvoll. Im Kontext des Objektes
Component.contextwird das aktuell - zur Ausführungszeit der Funktion - gültige DOM-Dokument referenziert.
Rückgabewert
Gibt eine neue Komponente zurück
Component.getView(name)
Beschreibung
Gibt einen zugeordneten View mit dem Namen
namezurück. Wichtig: Die Methode gibt nicht das eigentliche Property des Objektes zurück, sondern sucht über den Namen der Komponente die Instanz in der Registry und gibt den dort definierten View zurück!
Parameter-Liste
name (String)
Name des gesuchten Views.
Rückgabewert
Gibt einen zugeordneten View mit dem Namen
namezurück.
Component.getViews()
Beschreibung
Gibt alle in der Komponente definierten Views als
Alvine.Tyes.Mapzurück. Wichtig: Die Methode gibt nicht das eigentliche Property des Objektes zurück, sondern sucht über den Namen der Komponente die Instanz in der Registry und gibt den dort definierten View zurück!
Rückgabewert
Gibt alle in der Komponente definierten Views als
Alvine.Tyes.Mapzurück.
Component.getDocument()
Beschreibung
Liefert das DOM-Dokument-Objekt der Komponente zurück.
Rückgabewert
Gibt das DOM-Dokumenten-Objekt der Komponente zurück.
Component.getDefaults()
Beschreibung
Diese Mathode gibt ein Objekt mit den Defaults der Kompoenten zurück. Diese Defaults werden bei der Anlage des Objekts als Eigenschaften gesetzt.
Rückgabewert
Gibt Objekt mit Default-Werten zurück.
{name:'value'}
Component.cleanUp()
Beschreibung
Diese Methode wird nach dem Verlassen einer visuellen Komponente aufgerufen und erlaubt es Aufräumfunktionen zu definieren. hierzu muss diese Methode von dem konkreten Objekt überschrieben werden.
Rückgabewert
Gibt eine Referenz auf die Komponente zurück
Component.getModule()
Beschreibung
Diese Hilfsfunktion gibt das zur Komponente zugehörige Modul zurück.
Rückgabewert
Gibt das Modul, falls vorhanden, oder
undefinedzurück
Component.getContainerSelector()
Beschreibung
Diese Methode schlägt im zugehörigen Modul nach und holt den definierten Selektor.
Rückgabewert
Gibt
undefinedoder eine Zeichenkette mit dem definierten Selektor zurück.
Component.createView(name, templateSelector, properties, initCallback, activateCallback)
Beschreibung
Diese Methode erstellt für die Komponente einen View.
Parameter-Liste
name (String)
Name des Views
templateSelector (String)
Beschreibung
properties (Object)
Beschreibung
initCallback (Function)
Diese Funktion wird vor dem Einfügen der Inhalte in das DOM aufgerufen.
activateCallback (Function)
Diese Funktion wird nach dem Einfügen der Inhalte in das DOM aufgerufen.
Rückgabewert
Gibt ein neues Objekt vom Typ
Alvine.Package.Viewzurück.
View¶
Ein View bündelt in einer Komponente ein Dataset und ein Template um eine Ausgabe zu erzeugen. Ein View kann über den Konstruktor erstellt werden.
view = new Alvine.Package.View();
Um den View nicht manuell einrichten zu müssen, sollte die Factory-Methode Alvine.Package.Component.createView()
verwendet werden. Diese Methode erwartet als Parameter den Namen des Views name und einen Selektor
templateSelector. Optional können Eigenschaften über properties übergeben werden. Die initCallback
Funktion wird beim initialisieren aufgerufen. Der activateCallback
Alvine.Package.Component.createView(name, templateSelector, properties, initCallback, activateCallback);
Im folgenden Beispiel wird eine Komponenten-Objekt erstellt und
ein View-Objekt erzeugt. Das View wird im Anschluß mittels View.appendTo()
in das DOM eingehängt.
component = Alvine.Package.Factory.createComponent('Alvine.Package.Test.MyModule');
view = component.createView('Alvine.Package.Test.MyModule.MainView', '#template');
var dataset = new Alvine.DOM.Dataset({"headline": "MyHTML"});
Alvine.Registry.set('myelementimporttest', dataset);
view.appendTo(component.getContainerSelector(), dataset);
Einem View können über die Methode View.addContent() Inhalte hinzugefügt werden. Diese Inhalte
werden in der Render-Phase dem View hinzugefügt.
Alle Inhalte können mit View.clear() wieder gelöscht werden.
Da sich Inhalte im View ändern können, ist es sinnvoll Inhalte Eventhandler nicht an die einzelnen
Objekte zu binden, sondern zentral im View zu registrieren. Hierzu ist die Methode View.on() da.
view.on('shown.bs.tab', '.tab', function (e) {
// ...
});
Als zweiter Parameter kann entweder ein Selector oder ein Objekt vom Type Alvine.UI.Control übergeben werden. Wird ein Control übergeben, ist daraf zu achten welcher Event verwendet wird.
Über die Methode View.appendConten() können dem View Inhalte hinzugefügt werden. Die Inhalte werden beim Aufruf von
View.appendTo() ebefalls ins DOM eingefügt.
Wichtiger Hinweis
Die Node, die die Inhate aufnehmen soll, muss das Attribute data-container besitzen.
<template id="template">
<div data-container></div>
</template>
Objektreferenz¶
View(templateSelector)
Beschreibung
Erstellt einen neues View-Objekt einer Komponente
Parameter-Liste
templateSelector (String)
Selektor
Rückgabewert
Gibt ein neues Objekt vom Typ
Alvine.Package.Viewzurück.
View.initView()
Beschreibung
Diese Methode kann von Komponenten überschrieben und für eigene Initialisierungen herangezogen werden.
Rückgabewert
Gibt eine Referenz auf den View zurück.
View.appendContent(content)
Beschreibung
Fügt dem View einen Inhalt hinzu.
Parameter-Liste
content (htmlString | Element | Text | Array | jQuery | Alvine.UI.Control)
Der Inhalt wird beim rendern mittels
jQuery.append()bzw.Alvine.UI.Control.appendTo()in den Container des Views eingehangen.
Rückgabewert
Gibt eine Referenz auf den View zurück.
View.appendTo(containerSelector, dataset, replaceFlag)
Beschreibung
Diese Methode ist ein Wrapper für die Methode
View.render()mit vertauscher Parameterliste.
Parameter-Liste
containerSelector (String)
Kommagetrennte Liste mit den Selektoren die jeweils einen Container definieren. Die einzelnen Container müssen das Attribute
data-containerbesitzen.
dataset (Alvine.Types.Dataset)
Dataset, mit den Daten für das entsprechende Template.
replaceFlag (Boolean)
Ist das Flag
true, so wird vor dem Hinzufügen die MethodejQuery.empty()auf den Container aufgerufen.
Rückgabewert
Gibt eine Referenz auf den View zurück.
View.clear()
Beschreibung
Leert alle Inhalte aus dem View
Rückgabewert
Gibt eine Referenz auf den View zurück.
View.render(dataset, containerSelector, replaceFlag)
Beschreibung
Diese Methode holt über die Eigenschaft
View.templateSelectordas Template des Views und erstellt mit dem übergebenen Dataset ein HTML-Fragment. Verfügt das Template des Views über einen Container (zum Beispiel ein DIV) mit dem Attributedata-container, so werden alle mittelsView.appendContent()hinzugefügten Inhalte in den Container eingehangen.
html <template id="template"> <div data-container></div> </template>
Parameter-Liste
dataset (Alvine.Types.Dataset)
Dataset, mit den Daten für das entsprechende Template.
containerSelector (String)
Kommagetrennte Liste mit den Selektoren die jeweils einen Container definieren. Die einzelnen Container müssen das Attribute
data-containerbesitzen.
replaceFlag (Boolean)
Ist das Flag
true, so wird vor dem Hinzufügen die MethodejQuery.empty()auf den Container aufgerufen.
Rückgabewert
Beschreibung
View.getTemplate()
Beschreibung
Diese Methode holt ein im Kontext des Scripts liegendes Template und gibt dieses zurück.
Rückgabewert
Gibt ein Objekt vom Typ
Alvine.DOM.Templatezurück
View.on(event, selector, callback)
Beschreibung
Diese Methode hängt den Eventhandler
callbackan das DOM-Element des Views mit der CSS-Klassedata-container.
Parameter-Liste
event (String)
Name des Events
selector (String | Alvine.UI.Control)
Selektor des zu beobachtenden DOM-Elements oder ein von
Alvine.UI.Controlabgeleitetes UI-Control. Wird ein UI-Control verwendet, so wird die ID des Controls als jQuery-Selektor verwendet.
callback (Function)
Funktion, die beim eintreffen des Events aufgerufen wird.
Rückgabewert
Gibt eine Referenz auf den View zurück
View.off(event, selector, callback)
Beschreibung
Diese Methode lösst den Eventhandler
callbackvom DOM-Element des Views mit der CSS-Klassedata-container.
Parameter-Liste
event (String)
Name des Events
selector (String | Alvine.UI.Control)
Selektor des zu DOM-Elements oder ein von
Alvine.UI.Controlabgeleitetes UI-Control. Wird ein UI-Control verwendet, so wird die ID des Controls als jQuery-Selektor verwendet.
callback (Function | Boolean)
Funktion, die beim Aufruf von
onangegeben wurde oder false.
Rückgabewert
Gibt eine Referenz auf den View zurück
Plugin¶
Das Plugin ist die kleine Schwester der Komponente. Die Komponente wird über einen HTML-Import eingebunden,
wohingegen ein Plugin als einfaches Javascript-Datei eingebunden wird. Für die Integration eines Plugins
kann die Methode Alvine.Package.importScripts(url) verwendet werden.
Ein eigenes Plugin selber kann folgendermaßen umgesetzt werden.
function MyPlugin(options) {
this.init('MyPlugin', options);
}
MyPlugin.prototype = new Alvine.Package.Plugin();
MyPlugin.prototype.constructor = MyPlugin;
plugin = new MyPlugin({myoption:true});
Objektreferenz¶
Plugin(options)
Beschreibung
Das Plugin-Objekt ist von
Alvine.Types.Mapabgeleitet und implementiert zentrale Funktionen für ein Plugin.
Parameter-Liste
options (Object)
Optionen des Plugins als Objekt
Rückgabewert
Gibt neues Objekt zurück
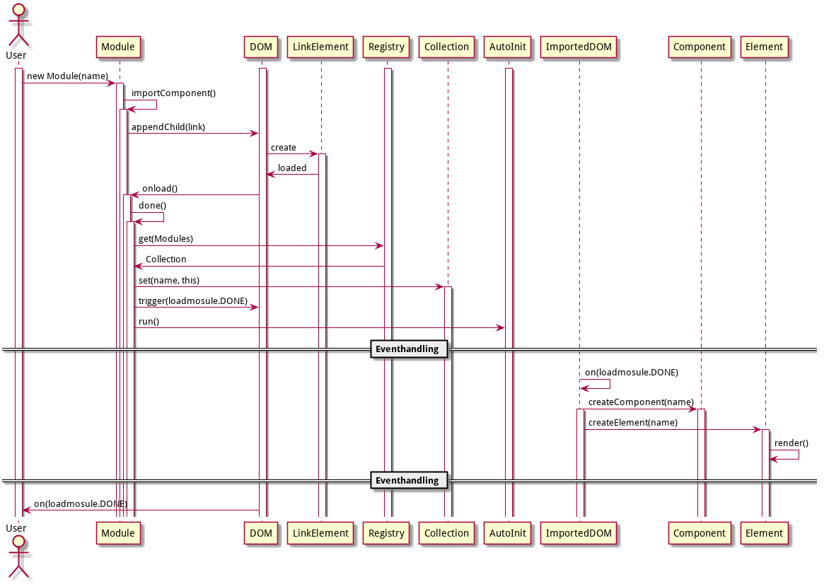
Sequenzdiagramm¶

Extension¶
Eine Erweiterung erweitert die Tagstruktur. Diese Funktionalität ist auf Grund der aktuell fehlenden Browserunterstützung noch nicht implementiert.